|
ARTICLE
Claudia Feio da Maia Lima 1
Célia Pereira Caldas 2
Patrícia Figueiredo Marques 3
Esther Mourão Nicoli 4
Rosane Barreto Cardoso 5
Amanda Oliveira Lyrio 6
Tallita Mello Delphino 7
1 Universidade Federal do Recôncavo da Bahia, Brazil
0000-0002-4718-8683
cflima@ufrb.edu.br
2 Universidade do Estado do Rio de Janeiro, Brazil
0000-0001-6903-1778
celpcaldas@hotmail.com
3 Universidade Federal do Recôncavo da Bahia, Brazil
0000-0002-0204-5024
pfmenf@ufrb.edu.br
4 Universidade do Estado do Rio de Janeiro, Brazil
0000-0002-0061-7639
esther.mnicoli@gmail.com
5 Universidade Federal do Rio de Janeiro, Brazil
0000-0001-8052-8697
rosane.bcardoso@gmail.com
6 Universidade de Brasília, Brazil
0000-0001-7740-2524
amandalyryo@hotmail.com
7 Universidade do Estado do Rio de Janeiro, Brazil
0000-0002-4489-1795
tallitamell@gmail.com
Theme: care processes and practices
Contribution to the field: Mapping findings related to the concept of sexuality in older people provides a basis for understanding the different behaviors that render this sexuality invisible, deny it, and limit its expression, highlighting the need for training healthcare professionals in this field of knowledge to develop interventions that comprehensively and inclusively address the dimensions surrounding sexuality in older people and promote quality of life.
Received: 29/11/2024
Sent to peers: 04/03/2025
Approved by peers: 28/05/2025
Accepted: 29/07/2025
Para citar este artículo / To reference this article / Para citar este artigo Lima C, Caldas C, Marques P, Nicoli E, Cardoso R, Lyrio A, Delphino T. The Concept of Sexuality in Older People: A Scoping Review. Aquichan. 2025;25(4):e2544. DOI: https://doi.org/10.5294/aqui.2025.25.4.4
Abstract
Introduction: Understanding the concept of sexuality in older people can facilitate the determination of expanded health care, since it is a human dimension that is still underestimated in relation to biological determinants.
Objective: To map publications on the concept of sexuality in older people in varying contexts.
Materials and Methods: This is a scoping review, conducted between September and November 2023, following the JBI method, using the PRISMA-ScR flowchart. The descriptors "aged," "elderly," "sexual health," and "sexuality" were applied to primary studies with quantitative, qualitative, or mixed designs whose approach addressed the concept of sexuality in older people in varying contexts; without time limitation; published in Spanish, English, and Portuguese; available in full and online. Review studies were not included. The analysis was narrative and comparative synthesis of the included studies.
Results: A total of 1,529 studies were identified, of which 731 were duplicates. Thus, 798 studies remained for analysis, of which 714 were excluded. Among the 84 studies read in full, 23 were included in this review.
Conclusions: A minimized or non-existent understanding of sexuality in old age is evident in varying contexts. It is urgent to reflect on this issue to promote more inclusive and sensitive training in healthcare practices among professionals, to facilitate the provision of care for the sexuality of older people. The limitations of the study relate to the fragility of understanding the concept of sexuality in older people, beyond physiological aspects, as well as the absence of scientific publications that support health institutions and the training of teams in the implementation of daily care practices.
Keywords (Source: DeCS): Sexuality; older adult; health care; concept formation; review
Resumen
Introducción: Comprender el concepto de sexualidad de las personas mayores puede facilitar la determinación de una atención sanitaria ampliada, ya que es una dimensión humana que aún se encuentra infravalorada frente al determinante biológico.
Objetivo: Mapear publicaciones sobre el concepto de sexualidad de las personas mayores en diferentes contextos.
Materiales y métodos: Revisión de alcance realizada entre septiembre y noviembre de 2023, según el método JBI, utilizando el diagrama de flujo PRISMA-ScR. Los descriptores aplicados fueron "aged", "elderly", "sexual health" y "sexuality" para estudios primarios, con diseños cuantitativos, cualitativos o mixtos, cuyo abordaje contempló el concepto de sexualidad del adulto mayor en diferentes contextos; sin delimitación temporal; publicado en español, inglés y portugués; disponible en su totalidad y en línea. No se incluyeron los estudios de revisión. El análisis fue una síntesis narrativa y comparativa entre los estudios incluidos.
Resultados: Se identificaron un total de 1529 estudios, siendo 731 duplicados. Se analizaron un total de 798 estudios, de los que se excluyeron 714. Entre los 84 estudios leídos en su totalidad, 23 se incluyeron en la revisión.
Conclusiones: Se percibe una comprensión minimizada o inexistente de la sexualidad en la vejez en diferentes realidades. Es urgente reflexionar sobre este tema, promoviendo la formación más inclusiva y sensible de las prácticas de salud entre los profesionales, facilitando la indicación del cuidado de la sexualidad de los ancianos. Las limitaciones del estudio están relacionadas con la fragilidad de la comprensión del concepto de sexualidad de los ancianos, más allá de los aspectos fisiológicos, así como con la ausencia de producciones científicas que apoyen a las instituciones de salud y la formación de equipos en la conducción de las prácticas de cuidado diario.
Palabras clave (Fuente DeCS): Sexualidad; persona mayor; atención en salud; formación de concepto; revisión
Resumo
Introdução: O entendimento do conceito de sexualidade da pessoa idosa pode facilitar a determinação dos cuidados ampliados em saúde, já que é uma dimensão humana ainda pouco valorizada diante do determinante biológico.
Objetivo: Mapear as publicações sobre o conceito de sexualidade da pessoa idosa em diferentes contextos.
Materiais e métodos: Revisão de escopo realizada entre setembro e novembro de 2023, conforme o método JBI, utilizando-se o fluxograma PRISMA-ScR. Foram aplicados os descritores "aged", "elderly", "sexual health" e "sexuality" para estudos primários, com delineamentos quantitativo, qualitativo ou misto, cuja abordagem contemplasse o conceito de sexualidade da pessoa idosa em diferentes contextos; sem delimitação temporal; publicados em espanhol, inglês e português; disponíveis na íntegra e on-line. Não foram incluídos estudos de revisão. A análise foi narrativa e de síntese comparativa entre os estudos incluídos.
Resultados: Identificaram-se 1529 estudos, sendo 731 duplicados. Assim, restaram 798 estudos para análise, dos quais 714 foram excluídos. Entre os 84 estudos lidos na íntegra, 23 foram incluídos nesta revisão.
Conclusões: Percebe-se um entendimento minimizado ou inexistente da sexualidade na velhice, em diferentes realidades. É urgente a reflexão sobre essa temática, a fim de promover a formação mais inclusiva e sensível nas práticas de saúde entre os profissionais, facilitando a indicação de cuidados à sexualidade da pessoa idosa. As limitações do estudo relacionam-se à fragilidade da compreensão do conceito de sexualidade da pessoa idosa, para além dos aspectos fisiológicos, bem como à ausência de produções científicas que subsidiem as instituições de saúde e a formação de equipes na condução das práticas cotidianas do cuidado.
Palavras-chave (Fonte DeCS): Sexualidade; idoso; atenção à saúde; formação de conceito; revisão
Sexuality in old age has been a theme studied in recent years 1,2. With the increase in the older population, there is a new perspective on research, capable of clarifying this reality and satisfying different needs, including sexual ones 3. There is a focus on this topic in relation to sexual, physical, and mental health, as well as the attitudes of certain groups toward sexuality at this stage of life 4.
Thoughts, desires, values, behaviors, sexual orientation, intimate relationships, and/or reproduction, roles, and relationships comprise sexuality, which can change throughout life 5. Thus, it is inseparable from human personality and integrates other human needs, especially those related to intimacy and social relationships 6.
Older people express their sexuality through altruism, positive communication, eroticism, affection, attention, attractiveness, and autoeroticism, with sexual activity not being a priority, despite being part of the field of sexuality. Recognizing that this expression encompasses a diversity of emotional, affective, and identity experiences is relevant to maintaining well-being and positively impacts quality of life in old age 7-9. However, as people age, community attitudes become less accommodating and healthcare systems respond less to sexual needs, which can limit the exercise of sexuality in older people 10.
From this perspective, sexuality can be suppressed by several factors, such as psychosocial problems; changes caused by aging, which reduce sexual function and desire; psychobiological vulnerability; resistance to accepting sexuality in old age; as well as the influence of cultural structures and social prejudices. These elements hinder communication over sexual issues and generate unease in the exercise of sexuality 11,12.
Facilitating and improving the understanding of the meaning of sexuality in the lives of older people seems to be a strategy that contributes to a more qualified and dignified aging process. Nurses play a crucial role in providing health care to this population, which includes dealing with issues related to sexuality in a sensitive and respectful manner, providing adequate support for the diverse needs of this human dimension, and contributing to the improvement of quality of life and general well-being. Thus, this study is relevant as it stimulates critical reflection based on conceptualizations of sexuality in older people in various circumstances, permeated by knowledge and attitudes. The objective of the study, therefore, was to map publications on the concept of sexuality in older people in varying contexts.
This is a scoping review, whose research protocol was published with a description of the methodological procedures used and registered in the Open Science Framework (https://osf.io/mc6bf/). The methodological rigor proposed by the Joanna Briggs Institute (JBI) was complied with, and the guidelines of the Preferred Reporting Items for Systematic Reviews and Meta-Analyses extension for Scoping Reviews (PRISMA-ScR) Checklist 13,14 were followed.
Previously, an initial search was conducted in August and September 2023 in the PubMed, PROSPERO, and JBI Evidence Synthesis databases, but no completed and published or ongoing studies were found, which reiterates the need for this study as a means of systematizing the concept of sexuality in older people. Since this is a literature review, it was not necessary to submit the study for approval by a research ethics committee.
Research Strategies
The guiding question-"How is the concept of sexuality in older people portrayed in scientific literature in varying contexts?"- was developed based on the mnemonic structure PCC (population, concept, and context), in which population (P) stands for older people; concept (C) stands for sexuality; and context (C) stands for varying contexts.
Primary studies were included, with quantitative, qualitative, or mixed designs, whose approach addressed the concept of sexuality in older people in varying contexts; without temporal delimitation; published in Spanish, English, and Portuguese; and available in full and online. Literature review articles, opinion pieces, articles without complete results, editorial productions, and letters to the editor were not eligible. The study selection was based on full access to the complete texts, guaranteed through institutional resources or free availability.
Database searches were conducted between September and November 2023, including PubMed (National Library of Medicine), Web of Science, Embase (Excerpta Medica dataBASE), PsycINFO (American Psychological Association), CINAHL (Cumulative Index to Nursing and Allied Health Literature), and Scopus. In addition, a literature search was conducted in the OpenGrey database and on the official websites of the World Health Organization (WHO) and the Pan American Health Organization (PAHO).
Based on the Health Sciences Descriptors (DeCS) and Medical Subject Headings (MeSH), terms related to older people and sexuality were selected, as well as their respective synonyms: "aged," "elderly," "sexual health," and "sexuality." To make the strategy more specific, it was decided to restrict the search for these terms to titles. The Boolean operators "AND" and/or "OR" were used to combine them logically. It should be noted that terms related to context were not included to increase the sensitivity of the strategy. In addition, the search was adapted for each database, as detailed in Table 1.
Table 1 Databases and Search Strategies
Databases |
Search strategy |
|---|---|
PubMed®* |
((aged [Title]) OR (elderly [Title])) AND (((Sexual Health [Title]) OR (Health, Sexual [Title])) OR (Sexuality [Title])) |
Web of Science |
(aged (Title) or elderly (Title)) AND (Sexual Health (Title) OR Sexuality (Title)) |
Embase |
(aged:ti OR elderly:ti) AND (‘sexual health’:ti OR sexuality:ti) |
PsycINFO** |
(title: aged OR title: elderly) AND (title: sexual health OR title: sexuality) |
CINAHL®*** |
((TI aged OR TI elderly)) AND ((TI Sexual Health OR TI Sexuality)) |
Scopus |
((TITLE (aged) OR TITLE (elderly))) AND ((TITLE (“Sexual Health”) OR TITLE (sexuality))) |
OpenGrey |
(aged OR elderly) AND (“sexual health” OR sexuality) |
OMS/OPAS |
“elderly” AND “sexuality” AND “handbook” |
Source: Prepared by the authors.
The evaluation of the studies was conducted independently by three reviewers, with any discrepancies settled by a fourth reviewer. The selection process started with a skim reading of the titles and abstracts, followed by a full reading of the selected articles to determine the final sample, following the Preferred Reporting Items for Systematic Reviews and Meta-Analyses Extension for Scoping Reviews (PRISMA-ScR) Checklist 14. The Rayyan QCRI® platform (The Systematic Reviews web app) was used to perform these steps.
Data extraction from the final articles was performed using a Microsoft Excel spreadsheet developed by the review team and previously tested to ensure the extraction of relevant data.
Data analysis was performed narratively and through comparative synthesis of the primary studies to answer the study question. As this study used secondary data that was publicly available, there was no need for ethical review.
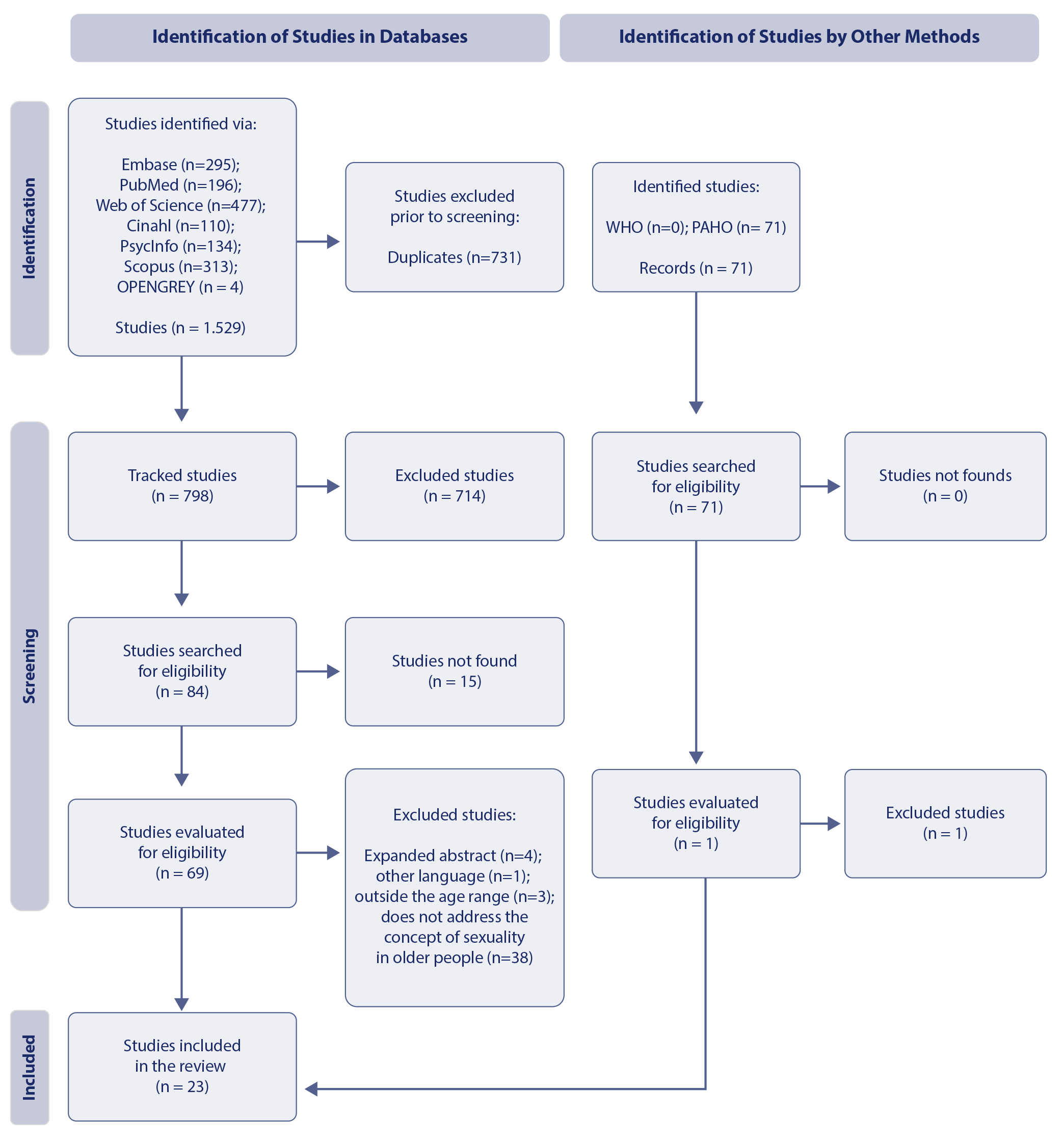
In the database search, 1,529 potentially eligible studies were identified, of which 731 were duplicates. After reading the titles and abstracts, 84 articles were selected for full-text reading; of these, 15 were not found and 46 were excluded. Thus, the final sample of the scoping review consisted of 23 articles (Figure 1).
Figure 1 PRISMA Flowchart: Study Selection Process in Databases

Source: Adapted from 14.
The selected articles were compiled in chronological order of publication, and the most relevant information was extracted. The articles were produced in the following countries: Brazil (N13 = 56.52%); Spain (N3 = 13.04%); United States (N2 = 8.69%); Australia (N1 = 4.35%); Morocco (N1 = 4.35%); United Kingdom (N1 = 4.35%); Turkey (N1 = 4.35%); and Zimbabwe (N1 = 4.35%). The findings are presented in Table 2.
Table 2 Studies Included in the Scoping Review
Author, journal, year, and origin |
Objective/Type of Study |
Key Findings |
|---|---|---|
Leviton D, Omega, 1973, United States of America 15 |
To understand the meaning of sexuality as a deterrent to suicide among older people/ Theoretical study. |
Sexuality is understood as the state or quality of being sexually human, entailing the pursuit of another for pleasure and relationship. Its loss or diminution may increase the risk of premature death and/or suicide. |
Drench M, Losee RH, Rehabilitation Nursing Journal, 1996, United States of America16 |
To describe some reasons why older people may lose interest in sexual activities/ Theoretical study. |
Sexual identity encompasses masculinity or femininity, biologically based sexual urges, and the individual’s perception of their sexual self, constructed from experiences/interests, social attitudes, culture, family, and friendships. It requires psychosocial adaptation, sexual freedom, and support. |
Mendoza EJA, Martínez BA, García MJG, Ullivarri NSH, Gerokomos, 2005, Spain 17 |
To understand the sexual needs of older people living in public housing/Qualitative study. |
Among older men, sexuality is associated with fond memories of their sex lives; among older women, it is often perceived as an obligation. In general, it is related to affection, tenderness, companionship, and avoidance of loneliness, while the concepts of desire and pleasure are not mentioned as important elements. |
Baldissera VDA, Bueno SMV, Revista Eletrônica de Enfermagem, 2010, Brazil 18 |
To develop and evaluate health education strategies based on critical social pedagogy, starting from the social representation of sexuality among older women with systemic arterial hypertension/Qualitative study. |
There is a subtle distinction between sex (biological) and gender (social). Sexuality emerges as a synonym for sex in expressions related to personal hygiene and body aesthetics, in addition to being marked by gender differences and a lack of freedom to define it. |
Gutsa I, African Journal of AIDS Research, 2011, Zimbabwe 19 |
To compile an ethnographic report on the sexuality of older people in the Dzivaresekwa District of Harare in the context of HIV and AIDS/Ethnographic, mixed-method, descriptive study. |
The sexuality of older people reflects social practices that grant meaning to human activities, in disputes between those who hold the power to regulate and those who resist. |
Arduini JB, Santos AS, Revista de Enfermagem UERJ, 2013, Brazil 20 |
To understand and analyze the perceptions of older men regarding sexuality and AIDS/ Qualitative study. |
Often associated with impotence or sexual dysfunction, the experience of sexuality is influenced by culture, religion, and education. Repressive and/or limited educational contexts favor sexual relationships that are impoverished by rigid morals. |
Bevilacqua G, Leite MT, Hildebrandt LM, Jahn AC, Acta Scientiarum Health Sciences, 2013, Brazil 21 |
To analyze the perceptions and experiences of women participating in a social group regarding sexuality in old age/Qualitative study. |
It is related to love, affection, and companionship, with sexual relations seen only as a complement to life as a couple. It is affected by physiological changes, illnesses, and declining physical conditions. |
Souza M, Marcon SS, Bueno SMV, Carreira L, Baldissera VDA, Saúde & Sociedade, 2015, Brazil 22 |
To describe the experience of sexuality lived by older widowed women at a Community Center and their perception of their family members’ opinions/Qualitative study. |
Sexuality is a human dimension linked to pleasure, intimacy, reproduction, affection, self-esteem, self-fulfillment, love, and self-image, expressed/ experienced through thoughts, attitudes, relationships, and beliefs. It is subject to limiting factors related to the body and interpretations of anatomical and physiological imbalances. In female widowhood, sexual behavior is observed to be submissive to social norms. |
Queiroz MAC et al., Revista Brasileira de Enfermagem, 2015, Brazil 23 |
To understand the social representation of sexuality in older people, based on Social Representation Theory/Qualitative Study. |
Keywords: love, affection, respect. Intermediate words: sex, companionship, understanding, coexistence. The word “love” is important for understanding sexuality in older people and as a positive support structure for experiences, considering the emotional and behavioral dimensions. |
Villar F, Celdrán M, Josep Fabà J, Serrat R, Gerontology & Geriatrics Education, 2016, Spain 24 |
To verify whether employees of residential care facilities for senior citizens perceive the need for training on residents’ sexuality, whether any benefits have been perceived, and to compare the perceived benefits among care assistants and the professional and managerial staff/Qualitative study. |
In institutions, sexuality is perceived as a threat to the orderly functioning of institutional life and as a potential source of conflict between families and residents, due to a lack of knowledge or training on sexuality and aging. Professionals often conceal it due to the negative view associated with the theme. |
Venturini L, Beuter M, Leite MT, Bruinsma JL, Backes C, Revista Escola de Enfermagem USP, 2018, Brazil 25 |
To analyze how the nursing team deals with sexuality in the daily lives of institutionalized older women/Qualitative study. |
The sexuality of older people is not limited to sexual activity, but also encompasses affection, contact, and intimacy. Representations by nursing professionals tend to exclude this dimension, influenced by cultural principles. Their principles and culture condition the way they act in relation to the sexuality of institutionalized older women. |
Oliveira EL, Neves ALM, Silva IR, Psicologia & Sociedade, 2018, Brazil 26 |
To understand the meanings of sexuality constructed by older women/Qualitative study. |
Sexual experience is broad, spans all stages of life, and must be understood in a complex way, beyond cultural stereotypes. The meanings elaborated by older women report an absence of sexual desire or experiences of sex out of obligation, conditioned on maintaining a healthy body. |
Silva FG, Pelzer MT, Neutzling BRS, Aquichan, 2019, Brazil 27 |
To identify the attitudes that older women have regarding their sexuality/Qualitative study. |
Interaction with others in social relationships is observed through physicality. Emotional, romantic, and sexual relationships are important as they promote physical well-being and generate feelings of joy, happiness, greater vitality, and pleasure in life. |
Cabral NES, Lima CFM, Rivemales MCC, Souza US, Silva BMC, Revista Brasileira de Enfermagem, 2019, Brazil 28 |
To understand the meaning of sexuality for older women living in rural areas/Qualitative study. |
Sexuality encompasses human expressions that promote physical and mental well-being, reducing biopsychological problems. Sex is linked to sexual activity and intimacy in romantic relationships. |
Souza CL et al., Revista Brasileira de Enfermagem, 2019, Brazil 29 |
To analyze older women’s perceptions of sexuality and nursing care practices in this context/Qualitative study. |
Sexuality entails valuing the body, sex life, affection, and tenderness. The biological body relates to the being and communicates with the subjective body. It is linked to sexual activity, physical pleasure, and intimacy between couples. For older women, it is surrounded by prejudice and judgment, trivialized socially, and neglected in the training of healthcare professionals. |
Souza Júnior EV et al., Revista Brasileira de Enfermagem, 2021, Brazil 30 |
To analyze the association between sexuality and quality of life in older Brazilian adults living in the community/Cross- sectional cohort study. |
Sexuality entails feelings, cognition, and behaviors. It transcends physical/bodily aspects, valuing touch, love, intimacy, affection, companionship, and sex. It contributes to the quality of life in old age. |
Souza Júnior EV et al., Enfermería Global, 2021, Brazil 31 |
To analyze the association between sexuality and biosociodemographic variables and depressive symptoms in older people/Cross-sectional, descriptive, and analytical study. |
It consists of multiple stimuli (pleasure/displeasure, desires, coexistence, love, gender roles, intimacy, eroticism). When suppressed or nullified, it can cause depressive symptoms in people. |
Towler LB, Graham C, Bishop FL, Hinchliff S, Social Science & Medicine, 2021, England 32 |
To explore older people’s embodied experiences and perceptions of aging in relation to sexuality, and whether differences based on gender and/or sexual orientation exist among participants/ Qualitative study. |
Perceptions of aging and sexuality are greatly influenced by media representations and societal views. It is understood that sex is reserved for young people. Older people perceive that the media obscures sexuality in old age, due to a preference for young and sexually attractive bodies. |
Souza Júnior EV, Souza CS, Santos GS, Silva CS, Cruz DP, Sawada NO, Revista Texto & Contexto, 2022, Brazil 33 |
To analyze the correlation between experiences of sexuality and quality of life in older people/Cross-sectional, descriptive, and analytical study. |
In old age, sexuality transcends the sexual act, emphasizing expressions of emotion, affection, care, and companionship. It is related to quality of life, self- esteem, and self-knowledge. |
Reyhan FA, Dagli E, Ozerdogan N, International Journal of Caring Sciences, 2022, Turkey 34 |
To determine the knowledge and attitudes of obstetrics and nursing students who will provide health care and counseling in the future concerning sexuality in older people/ Descriptive cross-sectional study. |
Sexuality is considered an activity of life, encompassing identities, social roles, sexual orientation, pleasure, love, intimacy, and reproduction. It is part of a broader concept (intimacy). Nursing and obstetrics students perceive it as something funny, disgusting, and/or dirty, which should not exist among older people. |
García-Rojas AD, Vélez SC. European Journal of Contemporary Education, 2022, Spain 35 |
To analyze the knowledge and attitudes that students in the experimental classroom and those studying for a degree in Social Education have in relation to sexuality in old age, and to analyze the relationship between knowledge, personal characteristics, and attitudes towards sexuality in old age/ Quantitative study. |
Thoughts and/or beliefs can generate prejudice and social rejection regarding the sexuality of older people. Perceived as indecent and distasteful, due to false beliefs regarding physiological sexual changes (aging men/women), the need for social relationships/ interactions in residences, scientific ignorance, and educational demands for residents and staff (sexuality and environment). |
Portellos A, Lynch C, Joosten A, British Journal of Occupational Therapy, 2023, Australia 36 |
To obtain perspectives and explore understandings and experiences of sexuality and support needs for older people/Mixed cross-sectional study. |
Sexuality is a dynamic concept that encompasses sex and sexuality, identity, orientation, desire, intimacy, attitudes, companionship, and healing. Its definitions are based on social/cultural norms and the role played in a relationship or community. It is related to who people are, what they do, and how they do it. It is part of a biopsychosocial understanding of meaning, in which older people are linked to sexual identity and desire. |
Mejdouli H, Baali A, Ouzennou N, Amor H, African Journal Reproductive Health, 2023, Morocco 37 |
To study the relationship between sexuality and quality of life in older people in Morocco/Descriptive cross-sectional study. |
It constitutes a central aspect of human life, encompassing sex, gender identities, sexual issues, pleasure, orientation, eroticism, intimacy, and reproduction. It is expressed in thoughts, fantasies, desires, beliefs, behaviors, values, practices, roles, and relationships influenced by biopsychosocial, spiritual, economic, political, legal, and historical factors. |
Source: Prepared by the authors.
The studies included in this scoping review enabled the mapping of scientific knowledge on the concept of sexuality in older people, revealing varying perspectives and approaches in the field of health. Among the main themes, sexuality in old age was closely associated with the representation of knowledge, attitudes, quality of life, chronic diseases, and institutionalization. The definitions of sexuality are broad and heterogeneous, based on social and cultural norms, as well as each person's representativeness in relationships. The expression of sexuality is an integral part of human personality and is closely related to social identities, the appreciation of the body and sexual life, affection and tenderness, communication, desire, self-esteem, and reproduction, characterized by daily actions with oneself and with others 23,29,34,36. The sexuality of older people can mean very different things, and as a result, what they enjoy or find important can differ widely 38.
The understanding of sexuality is intertwined with the idea of sexual relations between people, defined by sexual practice itself and by the sense of love, marked by companionship, affection, and friendship, all of which are feelings that maintain intimacy, satisfaction, and independence 28. A cross-sectional study conducted with older people of different genders, age groups, sexual orientations, relationship statuses, and countries of residence (Australia, United States, Ireland, and United Kingdom) revealed that the word "pleasure" was used to define sexuality, the understanding of which had changed with aging for most participants 36.
When the meaning of sexuality is one of non-existence, especially associated with the loss of the couple status, there is a resizing of coexistence in new configurations, with the breaking of stigmas, greater freedom of choice, and fulfillment with oneself and with the other. A new connection is established through open communication, especially among those whose relationships are encouraging and understanding 21. Aging sexuality shifts to acts of partnership emphasized by intimacy, including sleeping naked together, using vibrators, developing manual practices (mutual masturbation), and performing oral sex. Furthermore, alternative sexual experiences, such as non-monogamous and group sexual acts, can facilitate sexuality 36.
Despite the fact that social background and life experiences over the years influence the understanding of sexuality, it is recognized as relevant in old age, as regular sexual activity has a positive impact on physical and mental well-being, reducing problems associated with advancing age and increasing vitality 24,27,39. This statement is corroborated in a study conducted with older adults in the province of Essaouira, Morocco, which ultimately showed that even though sexuality is still a social taboo, sexual function is one of the main determinants of quality of life 37.
Studies on the sex lives of older people have associated physical activity with changes in sexual frequency, encompassing both sexual relations and intimacy. They have also related sexual activity in old age to pleasure and revealed that sexually active men and women in this phase enjoy life more 40,41. The sex lives of older people can be used as an indicator of the aging process; therefore, it is necessary to research the impact of this dimension, including sexual dysfunction, on healthy longevity in the future. It is clear that sexuality is invariably associated with health, well-being, and quality of life 42.
Sexual identity reflects a sense of masculinity and femininity, stemming from biological sexual demands and the individual's perception of their sexual being, based on experiences, interests, and attitudes of society, culture, family, and social network 16. Analysis of the sex lives of older people has shown that sexual intimacy is a meaningful form of existence for both genders, but older men are more predisposed to sexual activity, while older women are more predisposed to sexual intimacy 40. In this sense, each person has an individual way of understanding and experiencing sexuality, considering that these aspects influence development throughout the life cycle, transmitted from generation to generation, including old age, granting meaning and value to human existence 27,30.
Even in current times, with all the validated changes regarding the sexuality of older people and their sexual practices, a person's thoughts and/or beliefs can trigger prejudice, predispose an indecent and/or distasteful view, and generate rejection.
There are stereotypes focused on body image, with a cult of the young and beautiful body, while the aging body is viewed as unattractive, undesirable, and uninteresting. It is noted that beliefs regarding sexuality and body value are centered on how older people are perceived and on the representation that body image is based on many unequal comparisons, when it should be adapted to an aging body with changes and limitations 22,32,34,35. In short, there are social perspectives that asexualize older people, resisting the reality of timeless human sexuality that is subject to redefinition, generating physiological, psychological, and sociological risks 32,39.
The aging process, which encompasses physical, psychosocial, and spiritual changes characterized by unique endogenous factors and events that are not merely chronological, has become a central theme in the development of public policies, with the inclusion of sexuality and sexual health, which are key dimensions in the implementation of actions focused on health, well-being, and quality of life of the aging population, precisely due to the importance of the experiences lived in this dimension and the values conferred upon it 30,37,43.
However, when older people experience health problems, their understanding of sexual practices is certainly affected, as there is an immediate strong association with physical health. Factors that cause sexual dysfunction with age include chronic diseases of various origins, neurological disorders, depression, anxiety, and medication therapy 44. In depressive symptomatology, for instance, the connotation placed on sexual experiences, such as sexual interest and expression, is often disregarded, negatively impacting coping behaviors in the face of imposed difficulties and the possibilities for resolution 31,44. In a permanent and/or growing unfavorable condition, the decline, deprivation, or loss of sexuality can be threatening, contributing to feelings of incompetence, worthlessness, and even triggering suicidal thoughts in older people 15.
Another reference to the adverse health scenario identified in this scoping review addresses the misconception regarding the risk of sexually transmitted infections (STIs), particularly HIV/AIDS, resulting from the representation of older people as sexually inactive, in addition to other factors: longevity, lack of safe sex campaigns, use of drugs to prolong sex, gender, and the existence of a sexual taboo in old age, placing them at risk of transmission and/or contamination 19,45,46.
A French study on sexuality and intimacy in older adults showed that ineffective reorientation of sexual aspects in old age leads to higher exposure to situations that increase vulnerability to STIs, especially when they live alone, have same-sex relationships, and exhibit sexual disinhibition due to cognitive impairment. Several annual cases of AIDS involve this population, who consider themselves well-informed due to their life experience, ultimately leaving themselves sufficiently unprotected during their sexual experiences 30,47.
Finally, among institutionalized older people, the notion of sexuality emerges in contexts of gerontological care marked by minimal respect for privacy, a lack of credibility attributed to their sex lives, and low acceptance of the maintenance of its expression, with sexual desire often unknown or hidden, characterized as a hidden and trivialized phenomenon. Although sexuality should be considered an aspect of the lives of older people residing in long-term care facilities, healthcare professionals often do not feel comfortable addressing it due to their level of understanding of the type and degree of sexual or intimate interaction involved. Many single older people discontinue their sex lives in these care settings due to a perceived lack of opportunities to engage in intimate relationships, a situation that may be reinforced by the care team itself 23,25.
In light of this, considering the complexity of this institutional environment and its power to shape care practices, it is urgent that healthcare teams review the barriers driven by beliefs, customs, level of knowledge, and paternalistic and/or threatening behaviors, in addition to the adversities arising from organizational culture, the health status of residents, with emphasis on cognition, the nature of sexual behavior, and the repressive demands of family members, so that a reframing of identities, expressions, and the diversity of relationships among institutionalized older people in the context of sexuality can occur 18,23,25.
It is reiterated that sexual health and well-being remain relevant for older people in healthcare settings, and it is essential to discuss this topic with managers and healthcare professionals throughout training. Until changes are made to include sexual health and well-being in old age, in addition to restructuring care practice scenarios, broad dialogue between older people and teams will not satisfactorily take place, reverberating the fragmentation of services in terms of planning, development, and assessment of sexuality 10.
This study presents limitations related to the scarcity of scientific publications that address the sexuality of older people beyond physiological aspects, restricting the applicability of the findings in varying contexts of gerontological care. To overcome these limitations, future research should broaden the methodological approach, considering cultural, social, and institutional factors in the experience of sexuality in old age.
Mapping the concept of sexuality in older people in varying contexts revealed that there is still a strong perception of reduced or non-existent sexuality and sexual practices in old age in a wide range of realities worldwide, which requires a focus on deconstructing prejudiced, restrictive, and exclusionary thoughts on the theme at this stage of life. The idea of sexuality in old age is still associated with loss, limitations, and the rejection of continued pleasure in different forms, as culture and social rules determine what is acceptable, what is taboo, and what should be repressed or experienced.
The experiences presented here in national and international studies spark an urgent need to rethink the meaning of sexuality in the context of older people's lives and current healthcare practices, through the development of communication skills, improved knowledge regarding aging, old age, sexuality, and sexual health, and interventions that are closer to modern reality and the near future, marked by an increase in this age group in societies.
It is worth reconsidering that sexuality in maturity is based on numerous unfavorable predetermined social standards; However, given the importance of this dimension in the individual and collective lives of individuals, there is a search for behaviors that transform reality, driven by the growing recognition of its effect on the lives of those who are aging and the multiple possibilities that this approach can generate for more comprehensive gerontological health care. From this perspective, nursing plays a crucial role in the development of individual and inclusive actions in the field of sexuality, cooperating to integrate centered and multidimensional care for older people.
In the decade of healthy aging, actions are needed that envision sexual identity, desire, pleasure, well-being, affection, freedom, and health as ways to maintain a healthy life and truly expanded care practices. In summary, there is a duty to strengthen this field of knowledge in healthcare and nursing through new research that portrays experiences of approaches that reveal a broader understanding of the meanings related to sexuality in old age.
Conflicts of interest: The authors declare that there are no conflicts of interest.
1. Piñero-Aguín I, Rodríguez-Martínez S, Estévez-Blanco I, Vieites-Lestón T, Ullauri-Carrión MG. Condicionantes sociodemográficos de la actividad sexual en la vejez. Revista de Psicología y Educación. 2021;16(2):125-39. DOI: https://doi.org/10.23923/rpye2021.02.206
2. Saldarriaga A. La vejez y el amor negado Revista de Medicina y Cine [internet]. 2021 [citado 27 jul. 2024];17(1):71-5. DOI: DOI: https://doi.org/10.14201/rmc20211717175
3. Paschkes P, Paschkes M, Palumbo M. Sexualidad y vejez. Un análisis etnográfico en una residencia geriátrica de Buenos Aires, Argentina. Desacatos [internet]. 2021. Revista de Ciencias Sociales. 2021; [citado 26 out. 2025];67:124-39. Disponível em: Disponível em: https://desacatos.ciesas.edu.mx/index.php/Desacatos/article/view/2118
4. Bigras N, Popova V, Pedneault L, Brassard A, Bergeron S., Sexual Well-Being among Partnered Adults and Couples over 60: A Scoping Review. Sexual Medicine Reviews. 2024;12(4):611-22. DOI: https://doi.org/10.1093/sxmrev/qeae037
5. Sant’Ana RSE, Zerbinati JP, Faria ME, Lima CSP, Maheu C, Turato ER. The Sexual and Emotional Life Experiences Reported by Brazilian Men with Head and Neck Cancer at a Public University Hospital: A Qualitative Study. Sex Disabil. 2022;40(3):539-54. DOI: https://doi.org/10.1007/s11195-022-09732-4
6. Yilmaz CK, Yüksel A. Nursing Students’ Metaphorical Perceptions of Sexuality in Older People: An Example of Metaphor Analysis. Nurse Education in Practice. 2024;74:103853. DOI: https://doi.org/10.1016/j.nepr.2023.103853
7. Gianotten WL, Alley JC, Diamond LM. The Health Benefits of Sexual Expression. Int J Sex Health. 2021;33(4):478-93. DOI: https://doi.org/10.1080/19317611.2021.1966564
8. Villar F, Vasconcelos P. Sexuality and Quality of Life in Later Life: Overcoming Old Narratives, Addredding New Challenges. BMC Geriatr. 2025;25(1):257. DOI: https://doi.org/10.1186/s12877-025-05906-9
9. Cameron J, Santos-Iglesias P. Sexual Activity of Older Adults: A Systematic Review of the Literature. International Journal of Sexual Health. 2024;36(2):145-66. DOI: https://doi.org/10.1080/19317611.2024.2318388
10. Stowell M, Hall A, Warwick S, Richmond C, Eastaugh CH, Hanratty B, McDermott J, Craig D, Spiers GF. (2023). Promoting Sexual Health in Older Adults. Findings from Two Rapid Reviews. Maturitas. 2023;177:107795. DOI: https://doi.org/10.1016/j.maturitas.2023.107795
11. Zhang F, Yang Z, Li X, Wang A. Factors Influencing the Quality of Sexual Life in the Older Adults: A Scoping Review. Int J Nurs Sci. 2023;10(2):167-73. DOI: https://doi.org/10.1016/j.ijnss.2023.03.006
12. Schaller SL, Kvalem IL, Træen B. Constructions of Sexual Identities in the Ageing Body: A Qualitative Exploration of Older Norwegian Adults’ Negotiation of Body Image and Sexual Satisfaction. Sexuality & Culture. 2023;27:1369-402. DOI: https://doi.org/10.1007/s12119-023-10067-1
13. Peters MDJ, Godfrey C, McInerney P, Munn Z, Tricco AC, Khalil, H. Scoping Reviews (2020). Aromataris E, Lockwood C, Porritt K, Pilla B, Jordan Z, editores. JBI Manual for Evidence Synthesis. JBI; 2024. DOI: https://doi.org/10.46658/JBIMES-24-09
14. Tricco AC, Lillie E, Zarin W, O’Brien KK, Colquhoun H, Levac D et al. PRISMA Extension for Scoping Reviews (PRISMA-ScR): Checklist and Explanation. Ann Intern Med. 2018;169(7):467-73. DOI: https://doi.org/10.7326/M18-0850
15. Leviton D. The significance of sexuality as a deterrent to suicide among the aged. Omega - J Death Dying. 1973;4(2):163-74. DOI: https://doi.org/10.2190/5LQA-TMXX-1GCQ-FGYB
16. Drench ME, Losee RH. Sexuality and Sexual Capacities of Elderly People. Rehabilitation Nursing. 1996;21(3):118-23. DOI: https://doi.org/10.1002/j.2048-7940.1996.tb01689.x
17. Mendoza EJA, Martínez BA, García MJG, Ullivarri NSH. Sexualidad en ancianos residencializados. Gerokomos 2005 [citado 15 jun. 2024];16(2):90-6. https://gerokomos.com/wp-content/uploads/2015/01/16-2-2005-90-rincon.pdf
18. Baldissera VDA, Bueno SMV. A representação da sexualidade por idosas e a educação para a saúde. Rev. Eletr. Enferm. 2010;12(4):622-9. DOI: https://doi.org/10.5216/ree.v12i4.8830
19. Gutsa I. Sexuality among the Elderly in Dzivaresekwa District of Harare: The Challenge of Information, Education and Communication Campaigns in Support of HIV/AIDS Response. Afr J AIDS Res. 2011;10(1):95-100. DOI: https://doi.org/10.2989/16085906.2011.575552
20. Arduini JB, Santos AS. A percepção do homem idoso sobre sexualidade e AIDS. Rev. enferm. UERJ [internet]. 2013 [citado 26 out. 2024];21(3):379-83. https://www.e-publicacoes.uerj.br/enfermagemuerj/article/view/7547
21. Bevilacqua G, Leite MT, Hildebrandt LM, Jahn AC. Sexuality in the Perception and Experience of Elderly Women of a Living Group. Acta Scientiarum. Health Sciences. 2013;35(1):29-35. DOI: https://doi.org/10.4025/actascihealthsci.v35i1.10700
22. Souza M, Marcon SS, Bueno SMV, Carreira L, Baldissera VDA. A vivência da sexualidade por idosas viúvas e suas percepções quanto à opinião dos familiares a respeito. Saude soc [Internet]. 2015;24(3):936-44. DOI: https://doi.org/10.1590/S0104-12902015132060
23. Queiroz MAC, Lourenço RME, Coelho MMF, Miranda KCL, Barbosa KCL, Barbosa RGB et al. Representações sociais da sexualidade entre idosos. Rev Bras Enferm. 2015;68(4):662-7. DOI: https://doi.org/10.1590/0034-7167.2015680413i
24. Villar F, Celdrán M, Josep Fabà J, Serrat R. Staff Members’ Perceived Training Needs regarding Sexuality in Residential Aged Care Facilities, Gerontology & Geriatrics Education. 2016:38(4):1-23. DOI: https://doi.org/10.1590/0034-7167.2015680413i
25. Venturini L, Beuter M, Leite MT, Bruinsma JL, Backes C. Atuação da equipe de enfermagem frente à sexualidade de idosas institucionalizadas. Rev esc enferm USP [Internet]. 2018;52:e03302. DOI: https://doi.org/10.1590/S1980-220X2017017903302
26. Oliveira EL, Neves ALM, Silva IR. Sentidos de sexualidade entre mulheres idosas: relações de gênero, ideologias mecanicistas e subversão. Psicol Soc. 2018;30:e166019. DOI: https://doi.org/10.1590/1807-0310/2018v30166019
27. Silva FG, Pelzer MT, Neutzling BRS. Attitudes of Elderly Women Regarding the Expression of Their Sexuality. Aquichan. 2019;19(3):e1934. DOI: https://doi.org/10.5294/aqui.2019.19.3.4
28. Cabral NES, Lima CFM, Rivemales MCC, Souza US, Silva BMC. Understanding Sexuality by Rural Elderly Women. Rev Bras Enferm. 2019;72:147-52. DOI: https://doi.org/10.1590/0034-7167-2018-0385
29. Souza CL, Gomes VS, Silva AL, Silva ES, Alves JP, Santos NR et al. Aging, Sexuality and Nursing Care: The Elderly Woman’s Look. Rev Bras Enferm. 2019;72(supl. 2):78-85. DOI: https://doi.org/10.1590/0034-7167-2018-0015
30. Souza Júnior EV, Silva Filho BF, Barros VS, Souza AR, Cordeiro JRJ, Siqueira LR et al. Sexuality Is Associated With the Quality of Life of the Elderly! Rev Bras Enferm. 2021;74:e20201272. DOI: https://doi.org/10.1590/0034-7167-2020-1272
31. Souza Júnior E, Sterline T, Santos SC, Peloso-Carvalho BM, Siqueira LR, Sawada NO. Sexuality and Depressive Symptomatology in Elderly Residents in Northeastern Brazil. Enferm.glob. 2021;20(64):186-201. DOI: https://doi.org/10.6018/eglobal.465851
32. Towler LB, Graham C, Bishop FL, Hinchliff S. Older Adults’ Embodied Experiences of Aging and Their Perceptions of Social Stigmas toward Sexuality in Later Life. Social Science & Medicine. 2021;287:114355. DOI: https://doi.org/10.1016/j.socscimed.2021.114355
33. Souza Júnior EV, Souza CS, Santos GS, Silva CS, Cruz DP, Sawada NO. Correlational Analysis between Elderly People’s Sexuality and Quality of Life. Texto contexto enferm.2022;31:e20200629. DOI: https://doi.org/10.1590/1980-265XTCE-2020-0629
34. Reyhan FA, Dagli E, Ozerdogan N. Evaluation of Midwifery and Nursing Students’ Knowledge and Attitudes toward Sexuality in the Elderly. Int J Caring Sciences. 2022 [citado 10 jun. 2024];15(2):941-52. Available from: Available from: https://www.internationaljournalofcaringsciences.org/docs/19.%20dagli.pdf
35. García-Rojas AD, Vélez SC. Knowledge and Attitude towards Sexuality in Old Age. A Study in the Classroom of Experience and the Degree in Social Education at the University of Huelva. European Journal of Contemporary Education. 2022;11(2):361-72. DOI: https://doi.org/10.13187/ejced.2022.2.361
36. Portellos A, Lynch C, Joosten A. Sexuality and Ageing: A Mixed Methods Explorative Study of Older Adult’s Experiences, Attitudes, and Support Needs. British Journal of Occupational Therapy. 2023;86(7):515-26. DOI: https://doi.org/10.1177/03080226231164277
37. Mejdouli H, Baali A, Ouzennou N, Amor H. The Effect of Sexuality on the Quality of Life of Elderly People in Morocco. African Journal of Reproductive Health August. 2023;27(8):76-82. DOI: https://doi.org/10.29063/ajrh2023/v27i8.8
38. Beerepoot S, Luesken SWM, Huisman M, Deeg DJH. Enjoyment of Sexuality and Longevity in Late Midlife and Older Adults: The Longitudinal Ageing Study Amsterdam. J Appl Gerontol. 2022;41(6):1615-24. DOI: https://doi.org/10.1177/07334648221078852
39. Thomas P, Hazif-Thomas C. La sexualité et intimité des personnes âgées: the sexuality and intimacy of the elderly. Trayectorias Humanas Trascontinentales. 2021;10:1-8. https://doi.org/10.25965/trahs.3686
40. Roman Lay AA, de Oliveira Duarte YA, Duarte LS, Vilela Borges AL. Sexual Activity and Satisfaction in Older Adults from Brazilian Cohort Study. Aging & Mental Health. 2022;27(2):417-24. DOI: https://doi.org/10.1080/13607863.2021.2025338
41. Von Humboldt S, Ribeiro-Gonçalves JA, Costa A, Low G, Leal I. Sexual Expression in Old Age: How Older Adults from Different Cultures Express Sexually? Sex Res Soc Policy. 2021;18(2):246- 60. DOI: https://doi.org/10.1007/s13178-020-00453-x
42. Boyacıoğlu NE, Oflaz F, Karaahmet AY, Hodaeı BK, Afşin Y, Taşabat SE. Sexuality, Quality of Life and Psychological Well-Being in Older Adults. Eur J Obstet Gynecol Reprod Biol X. 2023;12;17:100177. DOI: https://doi.org/10.1016/j.eurox.2023.100177
43. Taccini F, Rossi M, Mannarini S, De Rui M, Ceolin C, Volpe B et al. Neuropsychology of Sexuality in Older Adults: Bridging Gaps in Literature and Future Directions in Research. Aging Clin Exp Res. 2024;36(1):221. DOI: https://doi.org/10.1007/s40520-024-02885-6
44. Leemans C, Van den Broucke S, Jeitani C. Sexual Dysfunction in Patients with Chronic Non-Genital Physical Disease: An Umbrella Review. Int J Environ Res Public Health. 2025;22(2):157. DOI: https://doi.org/10.3390/ijerph22020157
45. Mbalinda SN, Lusota DA, Muddu M, Nashanu M. Ageing with HIV: Challenges and Coping Mechanisms of Older Adults 5º Years and above Living with HIV in Uganda. BMC Geriatr. 2024;24:95. DOI: https://doi.org/10.1186/s12877-024-04704-z
46. Suto CSS, Coelho E de AC, Paiva MS, Porcino C, Barros AR, Cajuhi A de S et al. Sexuality Experience by Women of Different Generations and HIV Positive. Acta Paul Enferm 2021;34:eAPE02734. DOI: https://doi.org/10.37689/acta-ape/2021AO02734
47. Yang Z, Wei L, Xu Z, Li S, Xing Y, Zhang Y et al. HIV Risk and Influence Factors amons MSM Who Had Sought Sexual Partners in Core Venues: A Continuous Sentiel Surveillance in 2010- 2022. Front. Public Health. 2024;12:1476642. DOI: https://doi.org/10.3389/fpubh.2024.1476642